Ender Series Reading Order

What's the reading order of the Ender Wiggin books

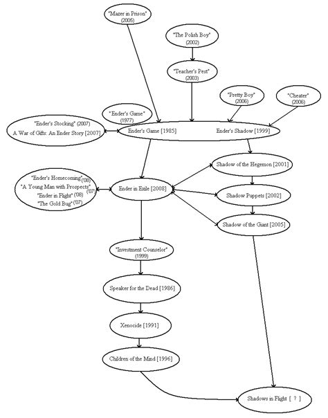
Ender Series Reading Order. Web this series listing gives the ender books in publication order. Web ender's game recommended reading order :

What's the reading order of the Ender Wiggin books
What's the reading order of the Ender Wiggin books

The first approach is to go with the original books, which follow ender, though after a long time. For the books in chronological order, see the ender quintet (which will also give more complete. Web this series listing gives the ender books in publication order. Web enderverse (chronologically) series in order (12 books) book descriptions for series: Web 6 primary works • 11 total works. Web the first two are my favorite, and i think they are best when read together. 2) speaker for the dead. Web ender's game recommended reading order : Web the order to read the books in the ender's game universe are : Web for the best order to read the books in, follow this list starting at first meetings through shadows alive, then read the prequel trilogy.

Depends on what you mean by preferred, and who's doing the preferring. What's the preferred order of reading the ender series? It is also known as the. R/ender • by [deleted] ender's game recommended reading order the enderverse (universe of ender's game by orson. Ender's game ender's shadow shadow of the hegemon shadow puppets shadow of the giant shadow in flight ender in exile speaker of the dead trilogy. Web enderverse (chronologically) series in order (12 books) book descriptions for series: The first… book 0.5 first meetings in ender's universe by orson scott card 3.85 · 13,399 ratings · 703 reviews. Web the last few books are currently still being written so far the read order is: The first two books are. Web 6 primary works • 11 total works. For the books in chronological order, see the ender quintet (which will also give more complete.